Corporate
Corporate
About Us
Mission - Vision - Strategic Objectives - Quality Policy
Gender Equality Plan
Collaborations
Annual Reports
Scientific Publications
Awards
Careers at İBG
Management and Organizational Structure
Board of Directors
Management
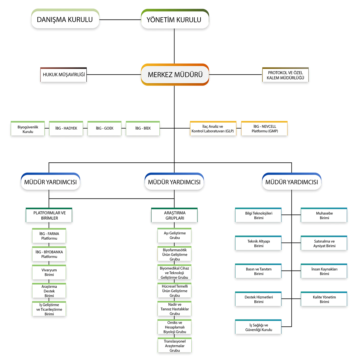
Organizational Chart
Mediation Committee
Research Groups
Research Groups
Vaccine Development Group
Biopharmaceutical Product Development Group
Biomedical Device and Technology Development Group
Cell-Based Product Development Group
Omics and Computational Biology Group
Translational Research Group
Rare and Undiagnosed Diseases Group
Ethic Boards
Services
Research Support Units
Optical Imaging Unit
Flow Cytometry And Cell Sorting Unit
Electron Microscopy Unit
Histopathology Unit
Biomarker Analysis Service (Simoa)
Bioinformatics Analysis Services
General Device Operating
Reservation
Platforms and Units
IBG-PHARMA Platform
IBG-Biobank Platform
Drug Analysis and Control Lab.
Vivarium Unit
Zebrafish Facility
Business Development and Commercialization Unit
NEVCELL
Activities
Events
Conferences and Seminars
Courses
News
News
News from IBG
IBG on Media
Newsletter
Announcements
Press Kit
Contact Us
TR
Management and Organizational Structure
Management and Organizational Structure
Board of Directors
Management
Organizational Chart
Mediation Committee
Organizational Chart